市政府门户网站
|
|
关怀版
|
无障碍浏览
|
用户空间
|
@国务院 我来说
景德镇市住房和城乡建设局
首页
政务资讯
政府信息公开
政务服务
政民互动
住房保障
当前位置:
首页
>
政务公开
>
法定主动公开内容
>
部门预决算
公开方式:
主动公开
有效期:
长期有效
公开时限:
长期公开
公开范围:
面向全社会
信息索取号:
MB1A68671/2022-55159
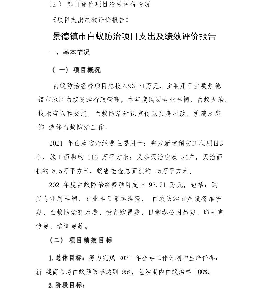
景德镇市住建局部门2021年度部门决算
来源:景德镇市住房和城乡建设局
发布时间:2022-10-17 17:14
访问量:
相关文档:
相关附件:
851700
景德镇市住建局部门2021年度部门决算
20
景德镇市住房和城乡建设局
2022-10-17
1228
部门预决算