各县(市、区)住建局,高新区、昌南新区建管局,相关房地产经纪机构:
为贯彻落实国务院、省、市政府关于社会信用体系建设要求,促进房地产中介机构诚信合法经营,助推我市房地产中介行业健康有序发展,现将《景德镇市房地产中介机构信用评价管理办法》印发给你们,请认真贯彻执行。
附件:《景德镇市房地产中介机构信用评价管理办法》
景德镇市住房和城乡建设局
2024年12月3日
景德镇市房地产中介机构信用评价管理办法
第一章 总则
第一条 为推进景德镇市房地产中介行业信用体系建设,建立健全守信激励、失信惩戒机制,规范房地产中介服务行为,强化诚信经营和公平竞争意识,促进房地产中介市场持续健康发展,根据《房地产经纪管理办法》(住建部、国家发改委、人社部令第29号)、《国务院办公厅关于进一步完善失信约束制度构建诚信建设长效机制的指导意见》(国办发〔2020〕49号)、《住房城乡建设部等部门关于加强房地产中介管理促进行业健康发展的意见》(建房〔2016〕168号)、《关于进一步规范房地产经纪服务的通知》(赣建房〔2023〕4号)等有关政策文件规定,结合本市实际,制定本办法。
第二条 凡在景德镇市行政区域范围内从事房地产中介活动且在住房和城乡建设行政主管部门备案的房地产中介机构(以下简称中介机构)及其从业人员信用信息的征集、公布和评价使用等活动,均适用本办法。
第三条 本办法所称的房地产中介机构(以下简称“中介机构”)包含从事房地产经纪业务活动的机构。
本办法所称房地产经纪机构是指依法设立并完成房地产经纪机构信息登记,为促成房地产交易而从事房地产咨询、居间、代理等活动的中介服务机构(含房地产经纪机构的分支机构,直营、加盟等各类型门店;以下简称“经纪机构”)。
本办法所称房地产中介从业人员(以下简称“从业人员”)是指房地产经纪机构、房地产估价机构内的从事房地产中介业务的人员。
本办法所称信用信息,是指中介机构及其从业人员在从事房地产经纪业务中形成的,能够用以分析、判断其信用状况的信息。
第四条 市住房和城乡建设局负责对全市房地产中介行业信用管理工作的监督和指导,对中介机构及其从业人员信用信息管理和发布工作。
各县(市)区住房和城乡建设行政主管部门(以下简称“主管部门”)按照属地管理原则,负责本辖区内中介机构和从业人员信用信息的日常管理工作。
第二章 信用信息的内容
第五条 中介机构及其从业人员信用信息管理工作,应当遵循客观、公正、准确、及时的原则,维护各方主体的合法权益和社会公共利益,保守商业秘密、保护个人隐私。
第六条 中介机构及其从业人员应当及时在住房和城乡建设行政主管部门进行信息登记,如实申报机构及其从业人员信息,完成中介机构及其从业人员实名信息登记和公示。
第七条 信用信息包括中介机构及其从业人员的基本信息、良好信息和不良信息。
基本信息是指中介机构注册登记基本情况、实名登记基本情况、企业经营情况、从业人员基本情况等信息,包括:
(一)企业及其分支机构营业执照记载的企业名称、法定代表人(或执行合伙人、负责人)、住所、统一社会信用代码等;
(二)企业门店数量、分支机构数量、企业门店形式等;
(三)从业人员姓名、性别、年龄、学历、职位、身份证号码、联系方式、执业机构、资格证类别及证书编号、从业服务证号、从业经历、累计从业时间等;
(四)其他应采集的企业基本信息。
良好信息是指中介机构及其从业人员在开展房地产中介业务过程中遵守有关法律、法规和规章,或者经行业主管部门认定应当记录的其他良好记录。
不良信息是指中介机构及从业人员在开展房地产中介业务过程中发生的违法违规的行为,来源包括被查证属实的投诉举报记录、行政处罚及刑事处罚、违反《房地产经纪管理办法》记录以及应当作为不良信息的其他情况。
第三章 信用信息的采集
第八条 中介机构及其从业人员应当及时准确提供信用信息,并对提供信息的真实性负责。中介机构及从业人员未按照要求提供相关信息,导致公示信息不全或不实的,自行承担相关责任。
第九条 信用信息采集的主要来源及途径:
(一)中介机构及其从业人员申报的信息;
(二)各级行业主管部门日常管理、专项检查及抽查的情况;
(三)司法机关的裁判文书,与房地产中介行为相关联的其他行政管理部门的表彰、通报、行政处罚;
(四)管理平台记录的中介机构及其从业人员的执业行为;
(五)其他合法方式取得的信息。
第十条 信用信息的采集坚持“谁提供、谁负责”的原则。提供信用信息时,应当同时将相关证明材料。
中介机构及其从业人员的良好信息主要由中介机构自行提供。
各县(市)区主管部门应当及时在日常管理中核实相关管理部门提供的不良信息,并对机构提交的良好信息进行审核。
主管部门应当及时将行业检查结果、经查证属实的投诉举报处理结果以及其他应当作为不良信息,并对中介机构提交的良好信息进行审核。
社会公众对中介机构及其从业人员的投诉举报,应当并对内容的真实性、合法性承担相应责任,主管部门经核查属实后,将处理结果记入信用信息。
第十一条 中介机构及其从业人员对发布的信用信息有异议的,可在公示后3个工作日内向主管部门提交书面异议申请及相关证明材料。主管部门应当自收到异议申请之日起7个工作日内进行核查并处理,处理结果书面通知异议申请人。
采集的信用信息经核查确实有误的,应予以撤销或纠正;经核查认定异议不成立的,采集的信用信息立即生效并予以发布。
第十二条 信用信息记录一经认定,将记入其信用档案,信息保留时间原则上不少于1年。信用信息向社会公布,实行动态管理。
第四章 信用等级的评定
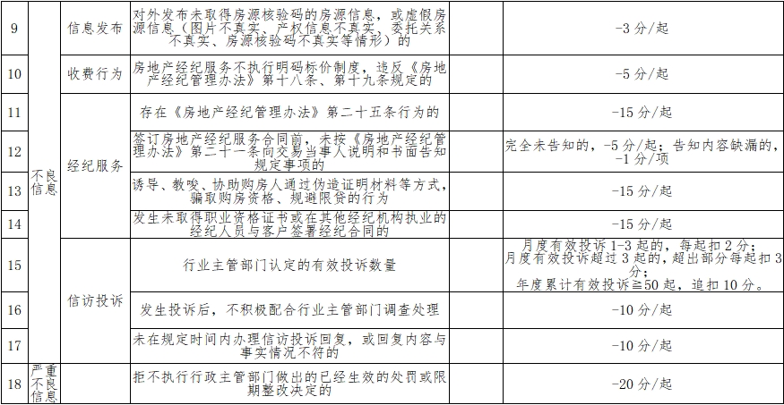
第十三条 信用等级评价采用行业评价得分排序制,依据行业评价标准加减分值,具体评价标准详见附件。
评价得分=基础分值+良好信息分-不良信息分,得分低于0分按0分计。
第十四条 计分周期为1个自然年度,自1月1日至12月31日止。
新设立的中介机构自信息登记确认之日起至本年度12月31日为计分周期。未办理信息登记的中介机构,不参加评价。
第十五条 对于行业评价标准中未列入的不良行为,有相近标准的,按相近标准予以扣分;无相近标准的,按评价项目进行归类,区分轻重程度扣减3-10分。
第十六条 房地产中介机构及其从业人员信用等级分为AAA级、AA级、A级、B级4个等级,按参评机构或人员行业评价得分排序确定:
(一)排名在10%(含)之前的,或排名在10%至70%(含)之间但无不良信息扣分项的为AAA级。
(二)排名在10%至70%(含)之间的为AA级。
(三)排名在70%至95%(含)之间的为A级。
(四)排名在95%之后的为B级。
第十七条 对评定等级为AAA级的,实行行业激励:
(一)在同等条件下优先推荐参加政府评比表彰;
(二)从业人员优先推荐进入国家、省和市(区)相关专家库;
(三)在日常检查、专项检查中合理减少检查频次。
第十八条 对评定等级为AA级的,作为一般监管对象,主管部门实施正常管理。
第十九条 对评定等级为A级的,作为重点监管对象。
(一)发出行业警告,在日常监督检查中列为重点检查企业;
(二)约谈企业负责人及直接责任人;
(三)当年取消行业相关评先评优、表彰奖励资格;
(四)增加相关法律法规、业务知识教育培训学时;
(五)其他限制措施。
第二十条 对评定等级为B级的,列入风险提示名单,实行行业惩戒:
(一)约谈企业主要负责人及直接责任人;
(二)向社会公示并发出交易风险提示;
(三)在日常监督检查中列为重点监管对象,提高现场检查、抽查比例和频次。
(四)2年内取消行业内相关评先评优、表彰奖励资格;
(五)增加相关法律法规、业务知识教育培训学时;
(六)其他惩戒措施。
第二十一条 中介机构信用信息记录永久保存并记入信用档案。经评定的中介机构信用等级通过行业主管部门官方网站、政务微信公众号等进行公示。
第二十二条 建立房地产中介机构及其从业人员信用信息定期公示机制,及时将信用等级结果推送至其他行政主管部门,实现信息共享。
第五章 监督管理
第二十三条 各县(市)区主管部门应加强房地产中介机构市场监督管理工作,全面、及时报送信用信息。对纳入重点监管的中介机构及其从业人员严格按照本办法相关规定落实监管措施。
第二十四条 对在信用信息采集、审核、上报、评价等工作中,玩忽职守、弄虚作假、或隐瞒不报或徇私舞弊的责任单位和责任人,将依据有关规定严肃追究相关责任。
第六章 附则
第二十五条 本办法由景德镇市住房和城乡建设局负责解释。
第二十六条 本办法自2025年1月1日开始施行。
附件:
景德镇市房地产经纪机构行业评价标准




赣公网安备 36020002000385号