市政府门户网站
|
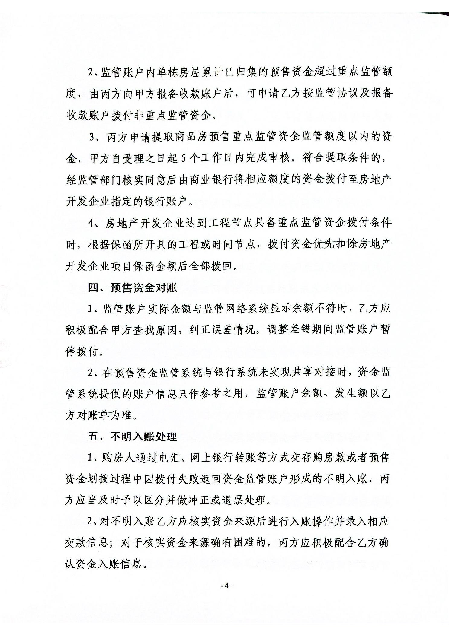
|
关怀版
|
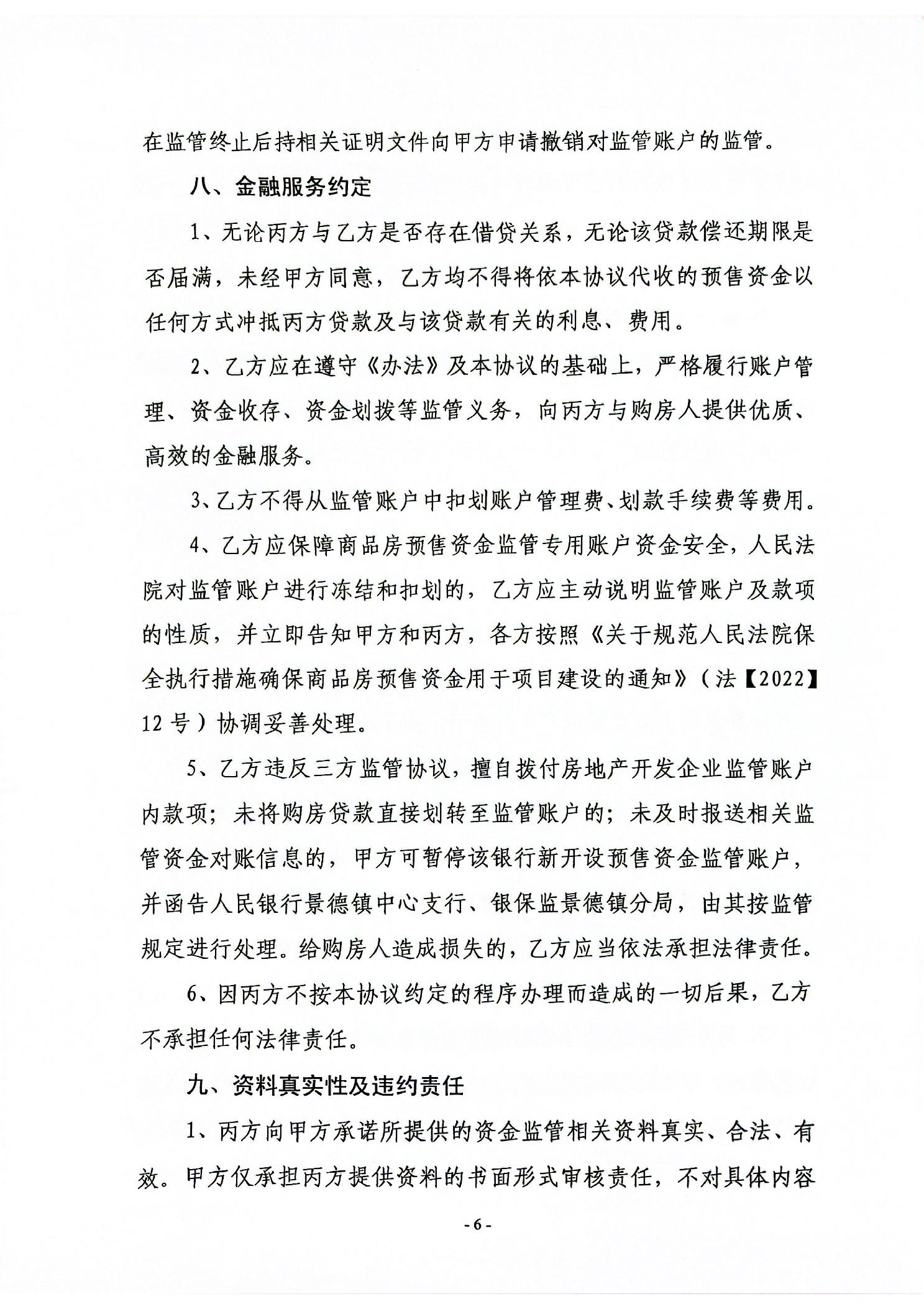
无障碍浏览
|
用户空间
|
@国务院 我来说
景德镇市住房和城乡建设局
首页
政务资讯
政府信息公开
政务服务
政民互动
住房保障
当前位置:
首页
>
政务公开
>
法定主动公开内容
>
重点领域
>
房地产市场监管
公开方式:
主动公开
有效期:
长期有效
公开时限:
长期公开
公开范围:
面向全社会
信息索取号:
MB1A68671/2026-07655
山语原墅商住小区29#.37#楼+中国银行景德镇市广场支行新建商品房预售资金监管协议书
来源:景德镇市住房和城乡建设局
发布时间:2026-02-05 14:55
访问量:
相关文档:
相关附件:
1079698
山语原墅商住小区29#.37#楼+中国银行景德镇市广场支行新建商品房预售资金监管协议书
20
景德镇市住房和城乡建设局
2026-02-05
12671
房地产市场监管