关于公布2025年第一季度建筑施工安全生产“百差工地”和非法建设项目名单的通知

来源:省住房和城乡建设厅 发布时间:2025-06-09 10:00 访问量:

各设区市住房和城乡建设局,赣江新区城乡建设和交通局:

按照《关于开展建筑施工安全生产“百差工地”认定活动的通知》(赣建安委〔2018〕58号)要求,现公布2025年第一季度建筑施工安全生产“百差工地”和非法建设项目名单。请于2025年6月20日前通过赣政通反馈问题整改处理情况(盖章PDF版和Word版各一份)。

联系人:童立(赣政通同号),0791-88500913

江西省住房和城乡建设厅

2025年6月5日    

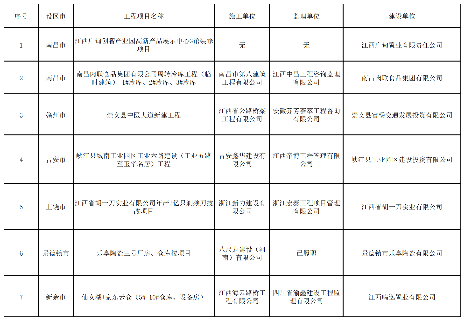
附件1

2025年一季度建筑施工安全生产“百差工地”项目一览表

附件2

未办理施工许可手续擅自施工项目一览表

附件3

认定施工现场扬尘治理严重不到位项目一览表



相关文档:
相关附件: