关于公布2022年第二季度建筑施工安全生产“百差工地”及非法建设项目名单的通知

来源:省住房和城乡建设厅 发布时间:2022-09-05 10:42 访问量:

各设区市住房和城乡建设局、城市管理局,南昌市城市管理和综合执法局,赣江新区城乡建设和交通局、综合行政执法局:

根据各级住房城乡建设主管部门在施工现场日常监督中发现并上报,现将2022年第二季度建筑施工安全生产“百差工地”及非法建设项目名单予以公布,并提出如下工作要求。

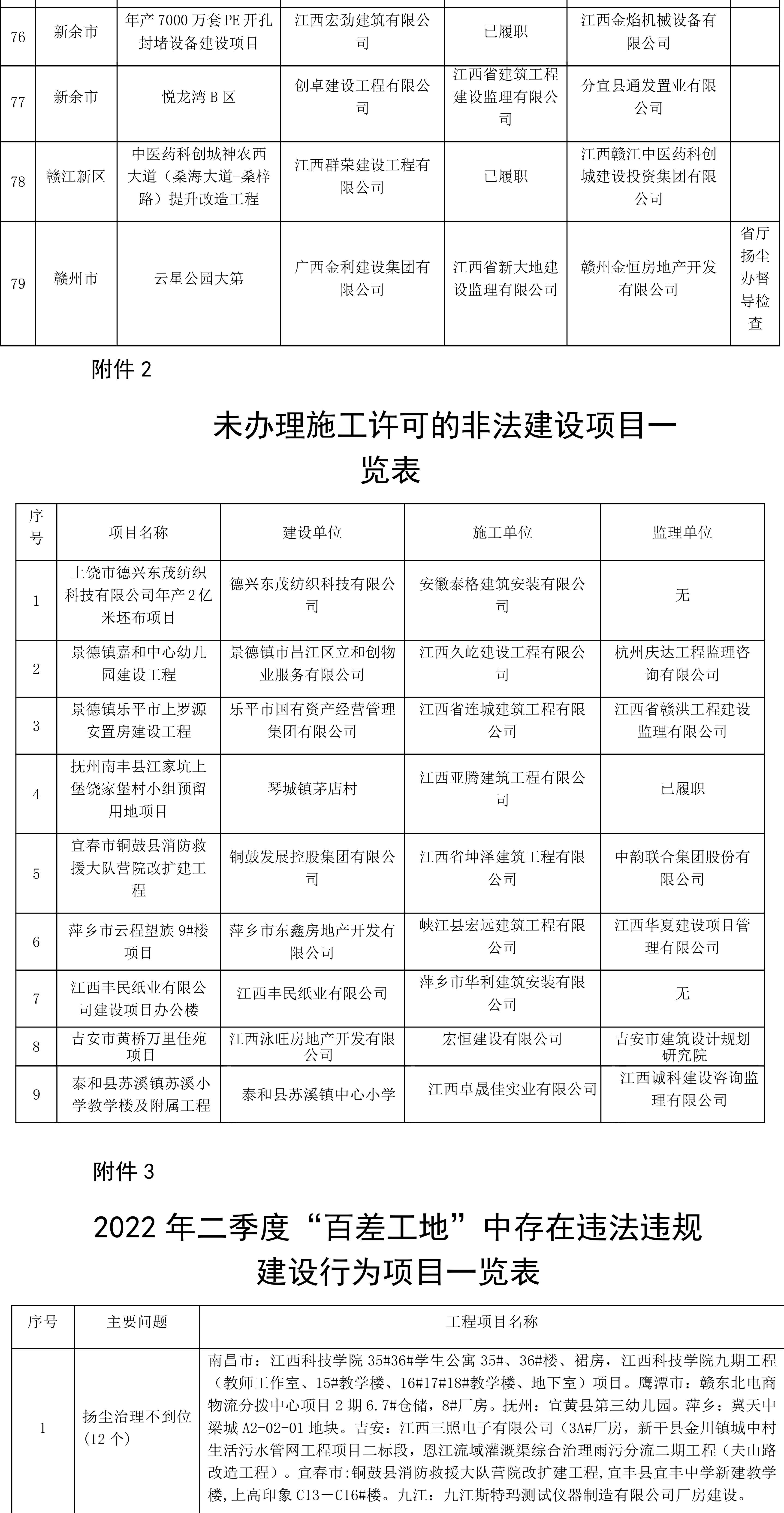
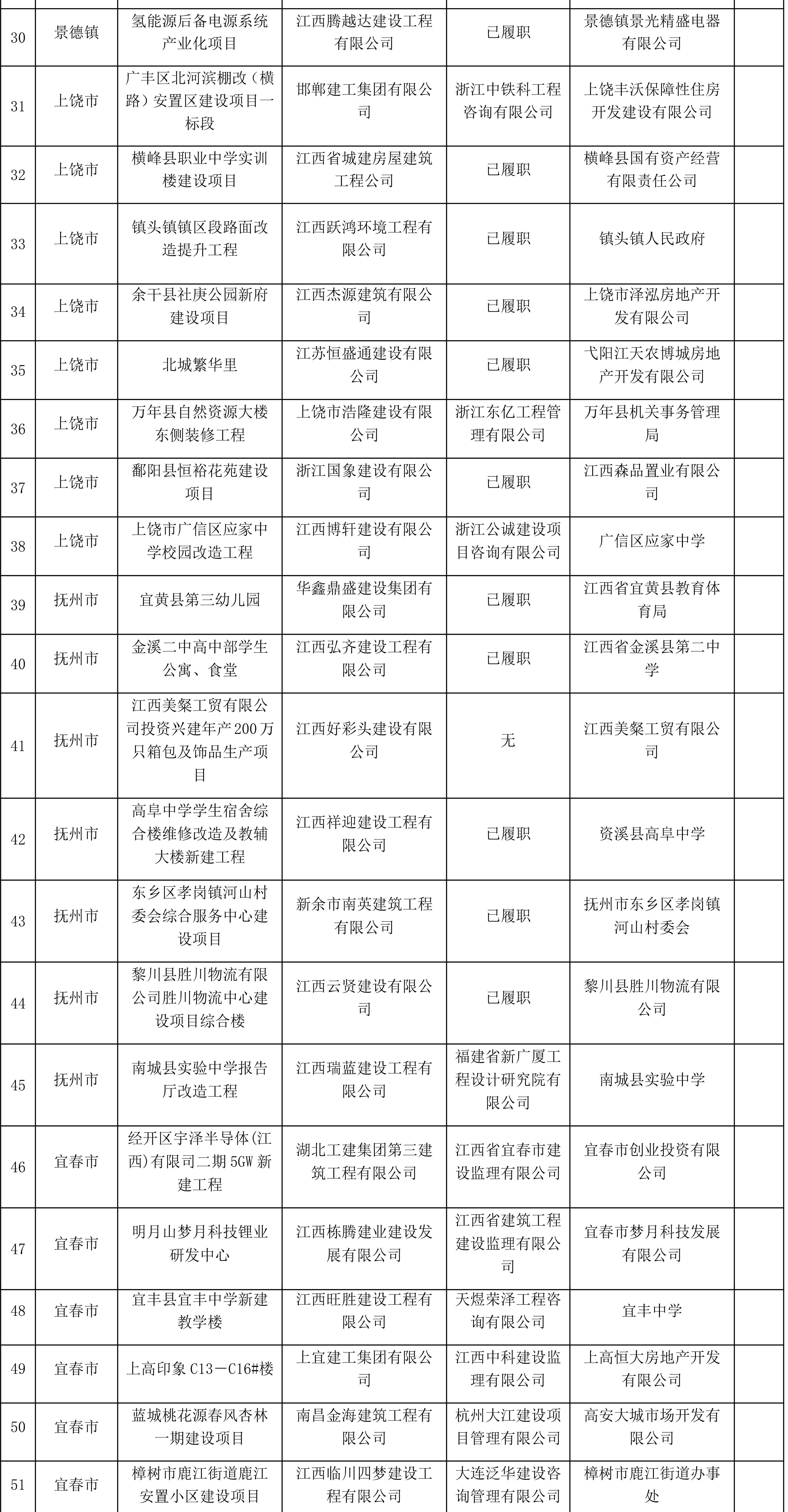
一、对公布的“百差工地”(详见附件1),由各设区市住房城乡建设主管部门挂牌督办,项目所在地住房城乡建设主管部门督促整改。

二、对公布的未办理施工许可的非法建设项目(详见附件2),由项目所在地住房城乡建设主管部门督促停工整改,并依法依规对相关责任单位给予处罚。

三、对公布的“百差工地”存在违法违规建设行为的(详见附件3),由项目所在地住房城乡建设主管部门依法依规对相关责任单位给予处理;对实施处罚主体涉及其他部门的,请移交相关部门处理。

四、对今年以来公布有两个及以上“百差工地”的项目施工、监理企业(详见附件4),请项目所在地住房城乡建设主管部门督促相关企业法人在文件印发之日起15日内,前往省厅安委办接受约谈。

五、对今年以来公布有三个及以上“百差工地”的项目施工单位(宏恒建设有限公司),其在我省承建的所有项目由项目所在地住房城乡建设主管部门逐个核查项目安全生产条件,发现企业降低施工现场安全生产条件的,应立即提出整改要求;情节严重的,应责令停工整改,向省厅书面提出暂扣企业安全生产许可证的建议,并附企业及有关项目违法违规事实和证明安全生产条件降低的相关问询笔录或其他证据材料。

六、对今年以来公布有三个及以上“百差工地”的项目记录监理企业(江西正华工程项目管理集团有限公司、江西省建筑工程建设监理有限公司、天煜荣泽工程咨询有限公司、吉安市建筑设计规划研究院)依法按程序记不良行为记录。

七、各级住建部门要加强施工安全管理,对“百差工地”实施重点监管,增加检查频次,确保不发生安全事故,为党的二十大胜利召开营造安全稳定的社会环境。

八、请各设区市住房城乡建设局于2022年9月10日前,将“百差工地”及非法建设项目整改和处理情况汇总报送至省厅安委办(扫描件)。

邮寄地址:南昌市省府北一路16号,收件人:熊典平,电话:0791-88500913,邮箱:jxjzyczl@zjt.jiangxi.gov.cn

附件:1.江西省2022年第二季度建筑施工安全生产“百差

工地”项目一览表

2.未办理施工许可的非法建设项目一览表

3.2022年二季度“百差工地”中存在违法违规建设行为项目一览表

4.2022年累计两个及以上“百差工地”项目的施工监理企业一览表

省住房和城乡建设厅安全生产管理委员会

2022年8月31日




相关文档:
相关附件: