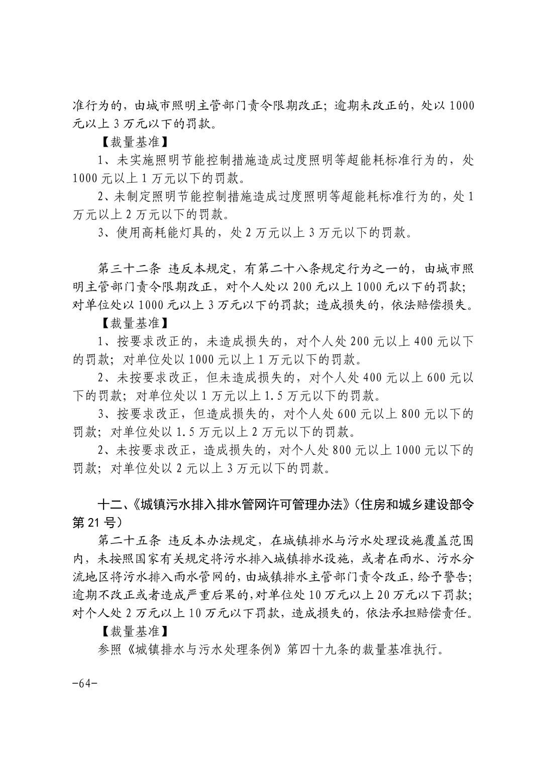
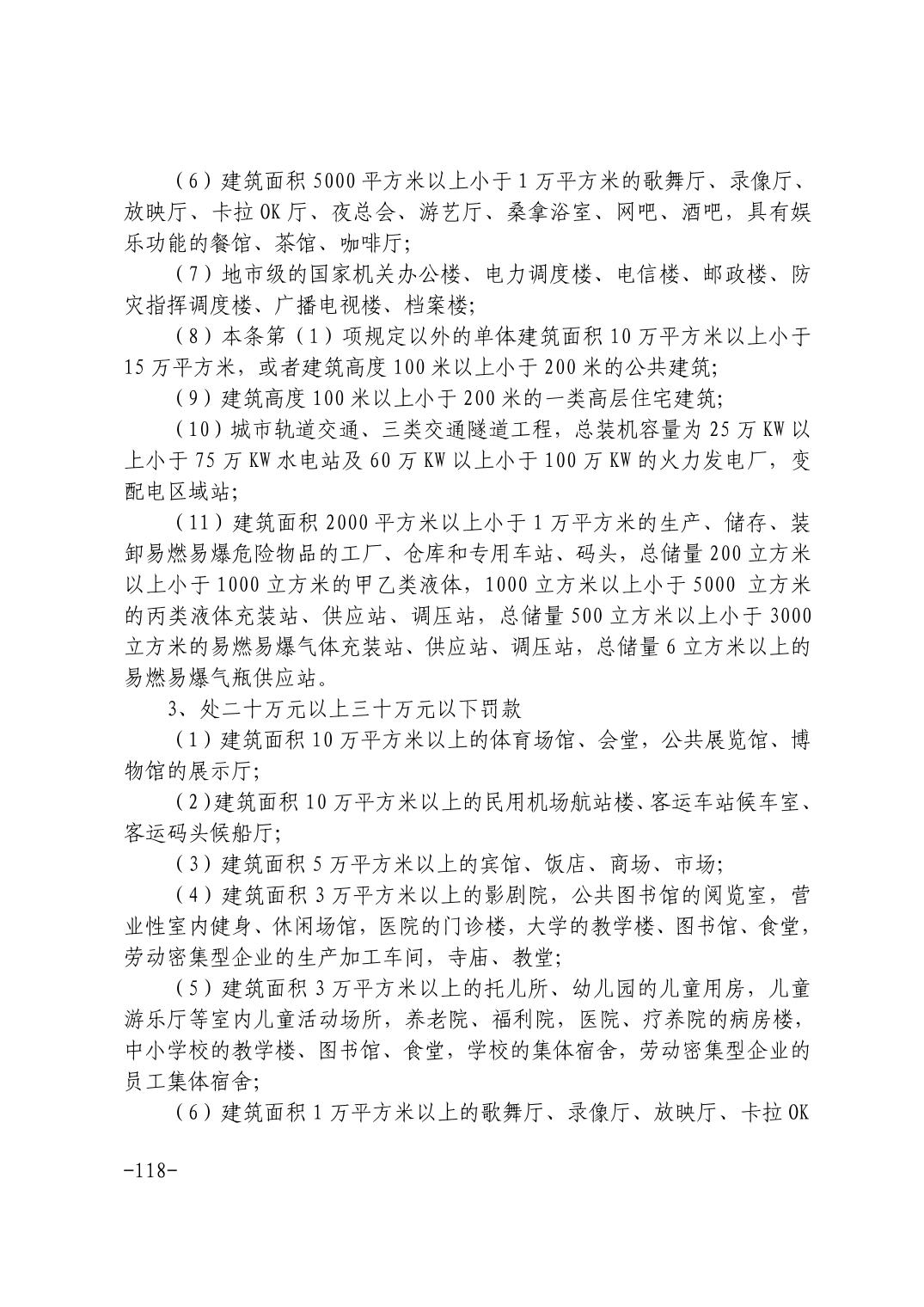
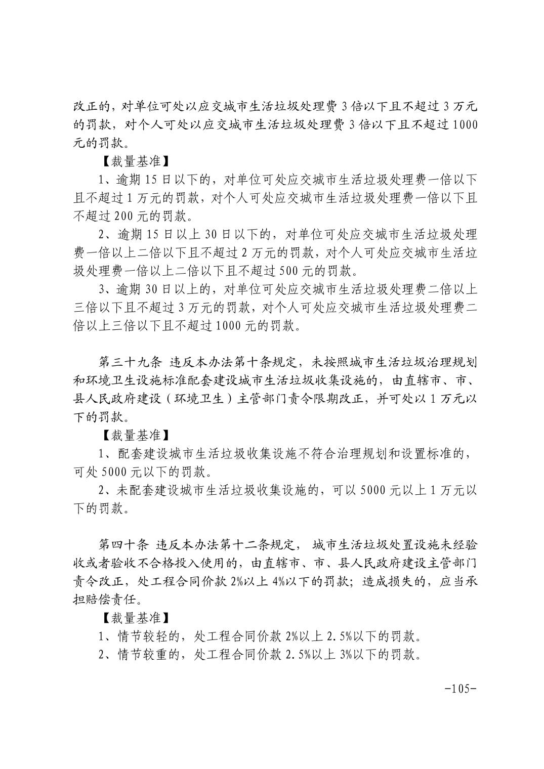
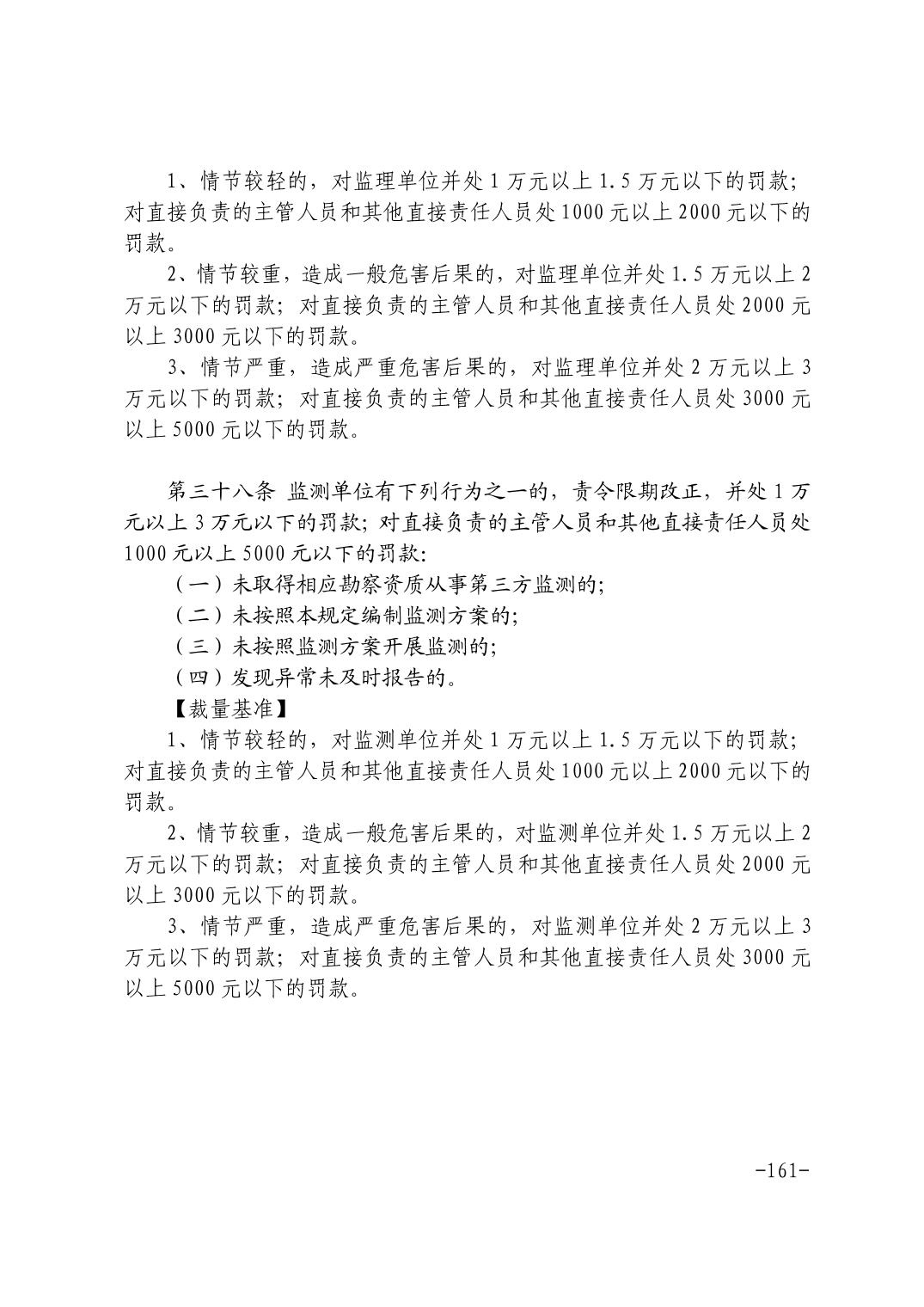
市政府门户网站
|
|
关怀版
|
无障碍浏览
|
用户空间
|
@国务院 我来说
景德镇市住房和城乡建设局
首页
政务资讯
政府信息公开
政务服务
政民互动
住房保障
当前位置:
首页
>
政务资讯
>
专题专栏
>
工程建设领域信用信息公示
>
行政处罚
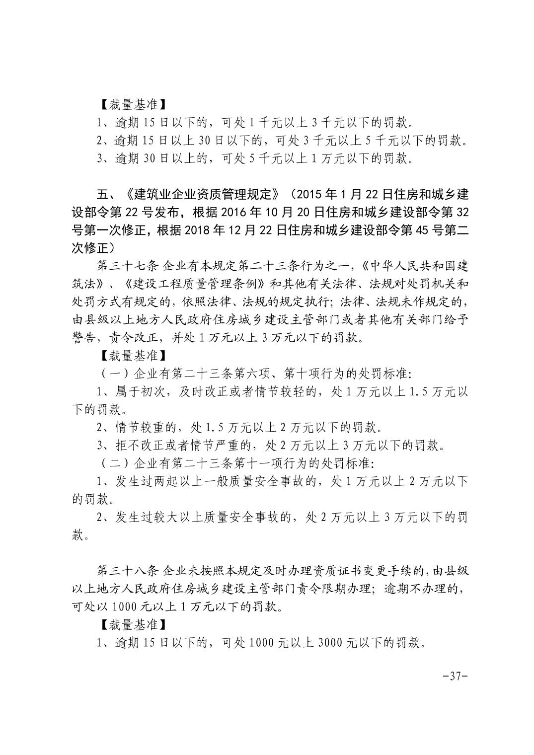
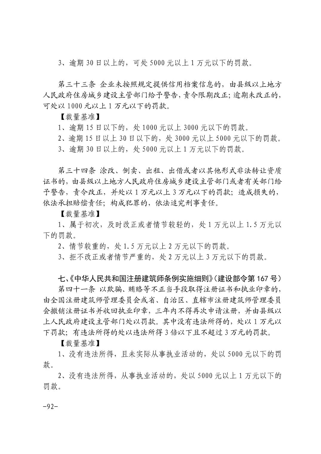
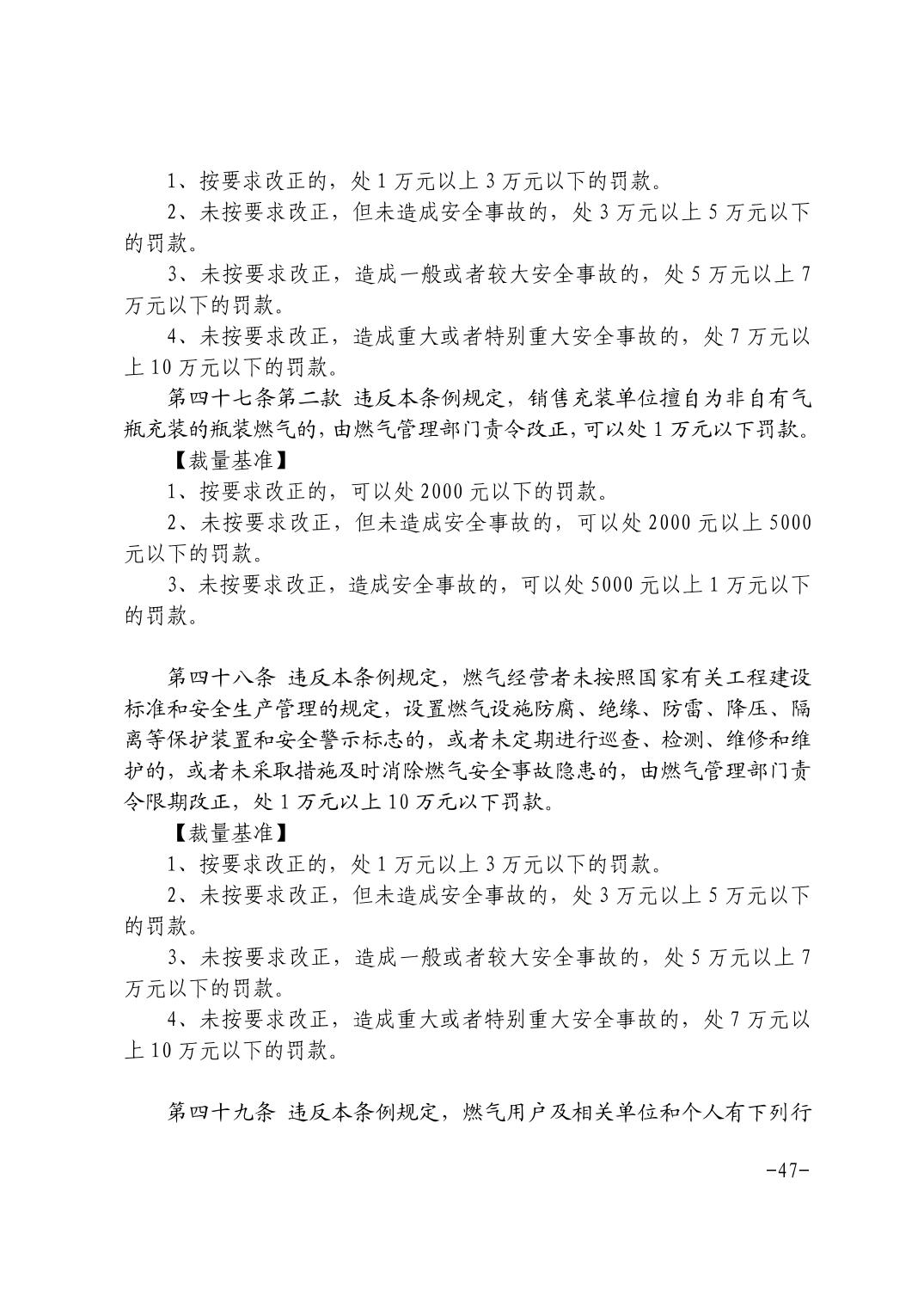
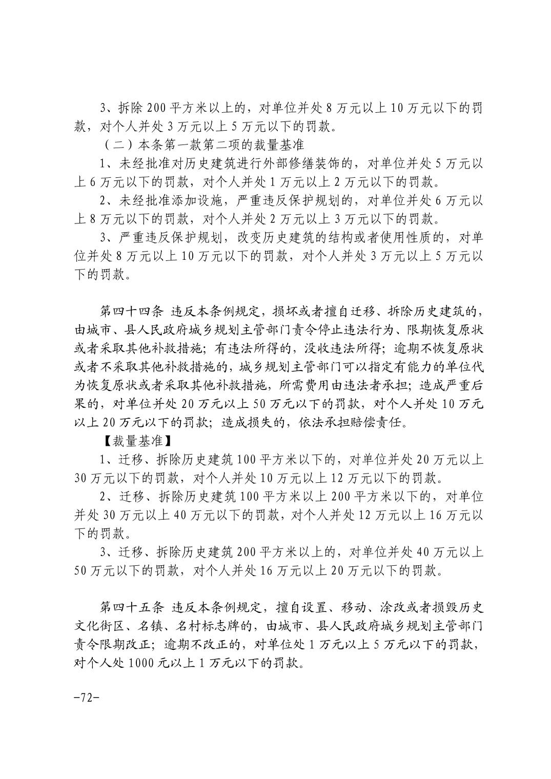
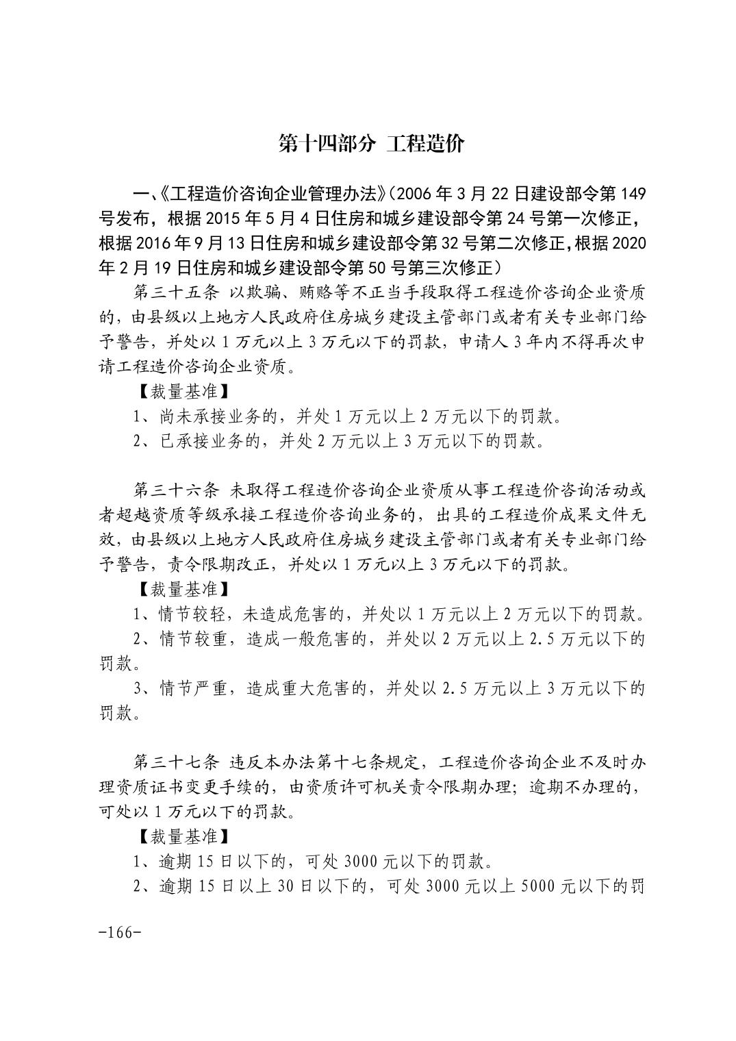
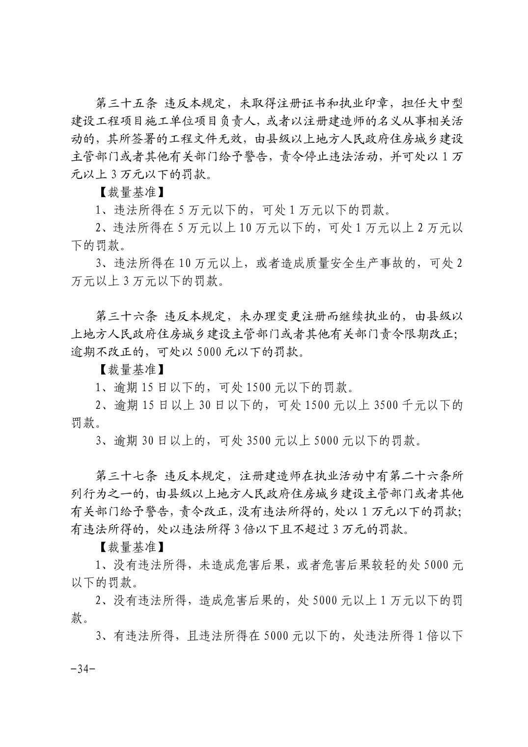
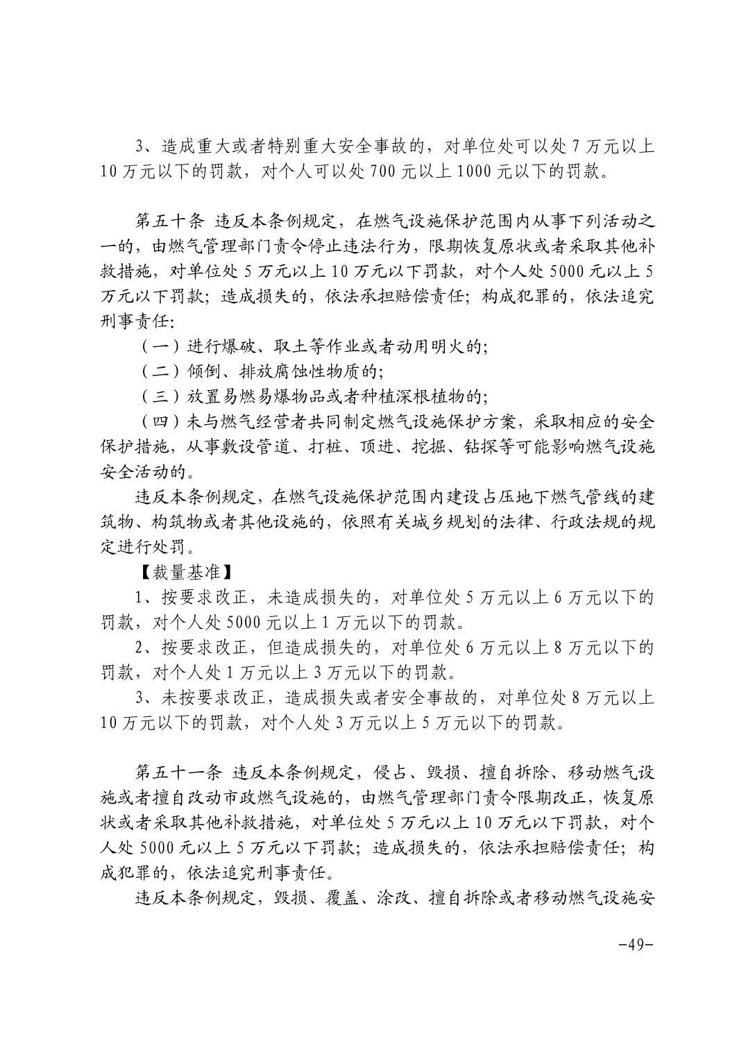
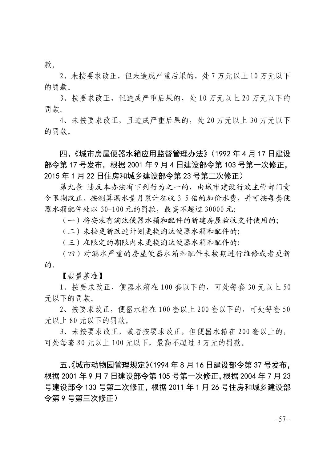
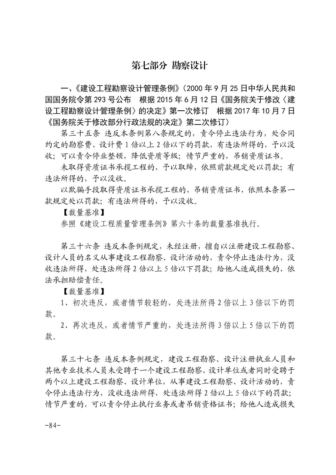
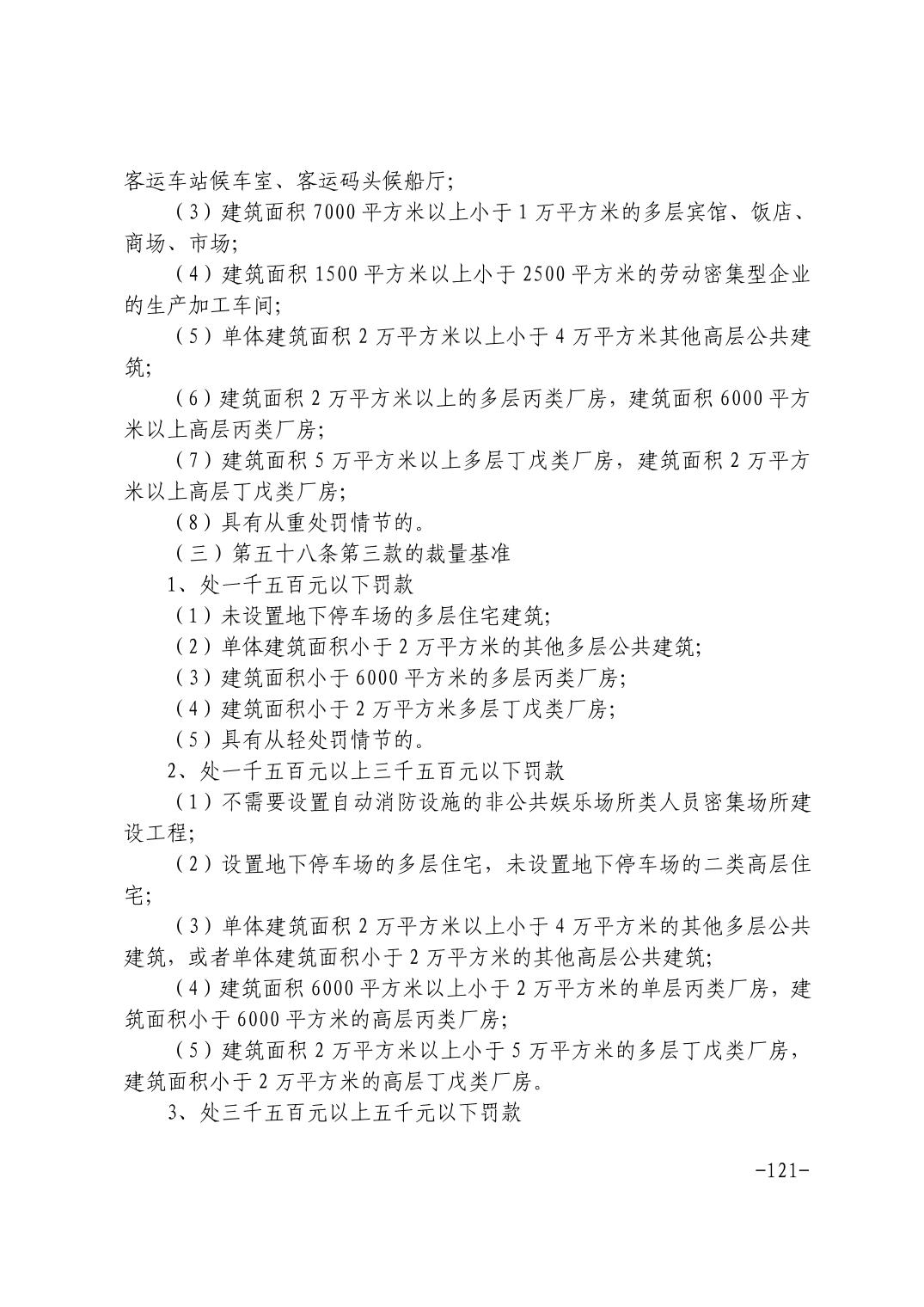
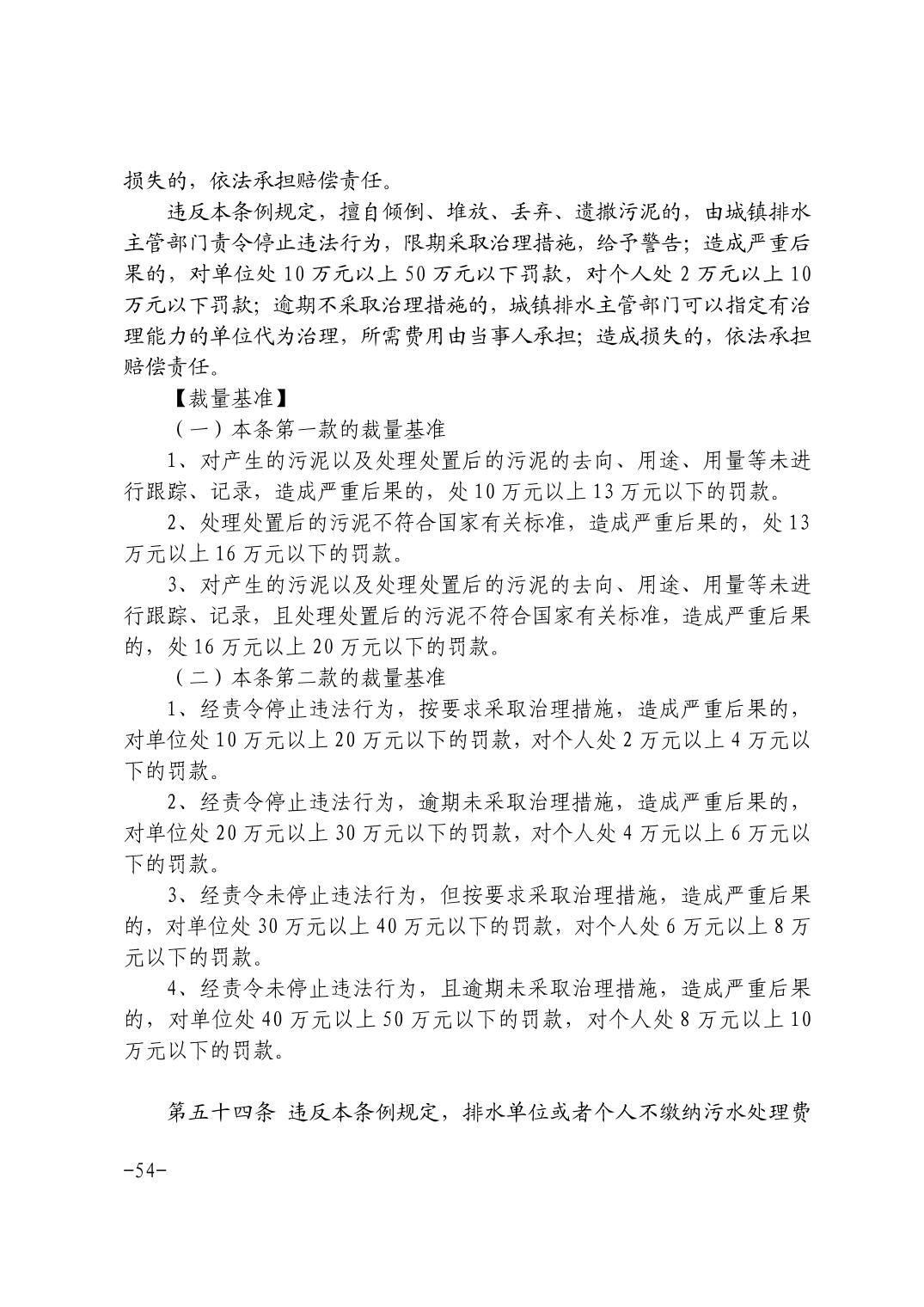
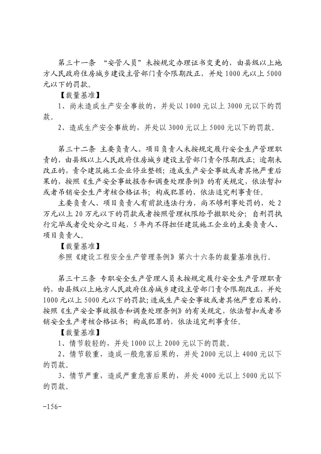
关于印发《江西省住房和城乡建设系统行政处罚裁量基准(2021年版)》等通知
来源:市住房和城乡建设局
发布时间:2022-04-29 20:18
访问量:
相关文档:
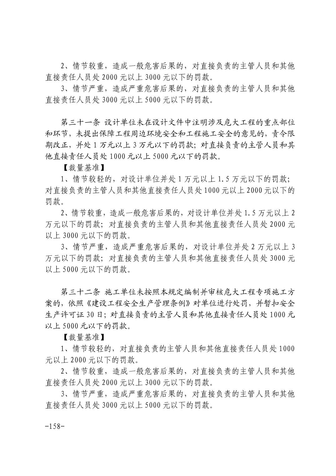
相关附件:
819934
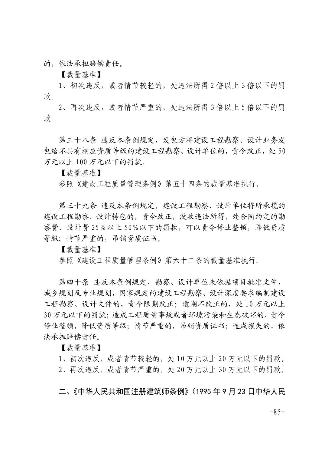
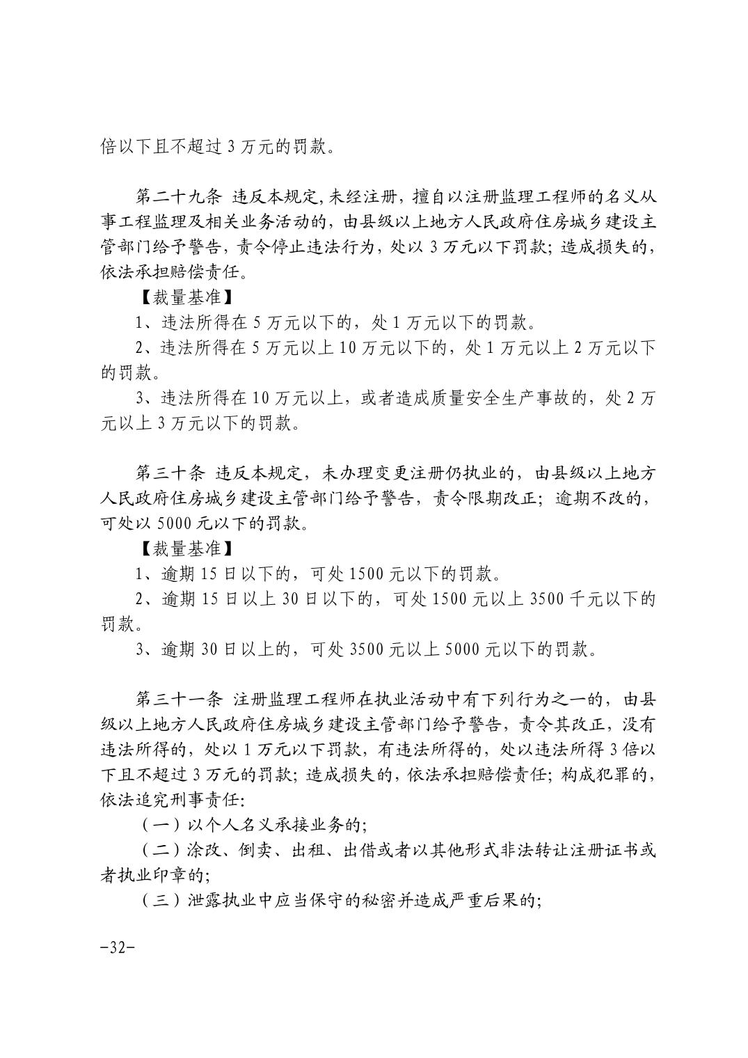
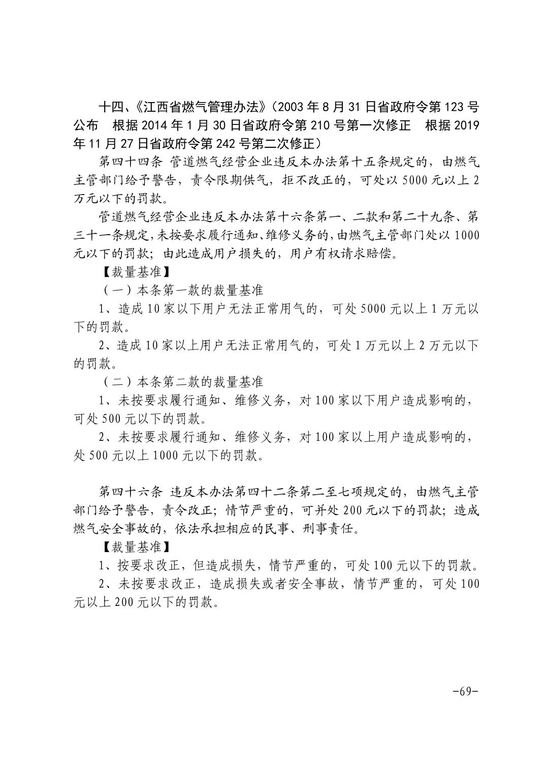
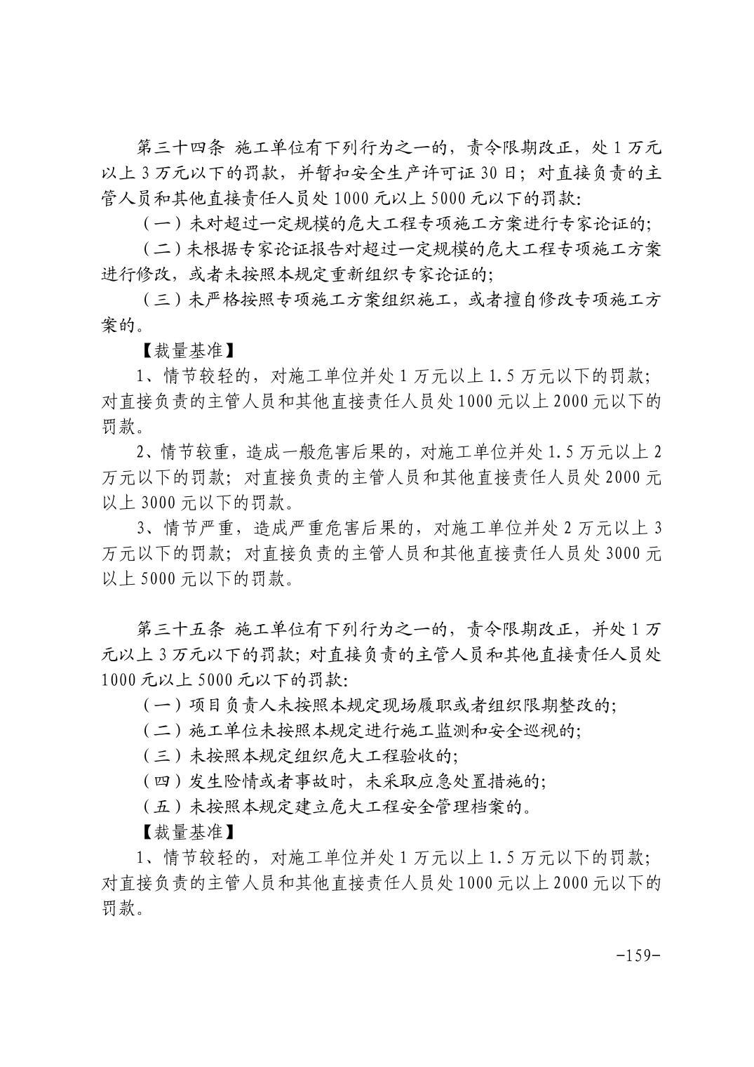
关于印发《江西省住房和城乡建设系统行政处罚裁量基准(2021年版)》等通知
20
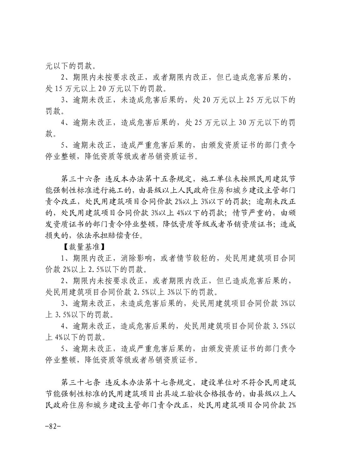
市住房和城乡建设局
2022-04-29
22417
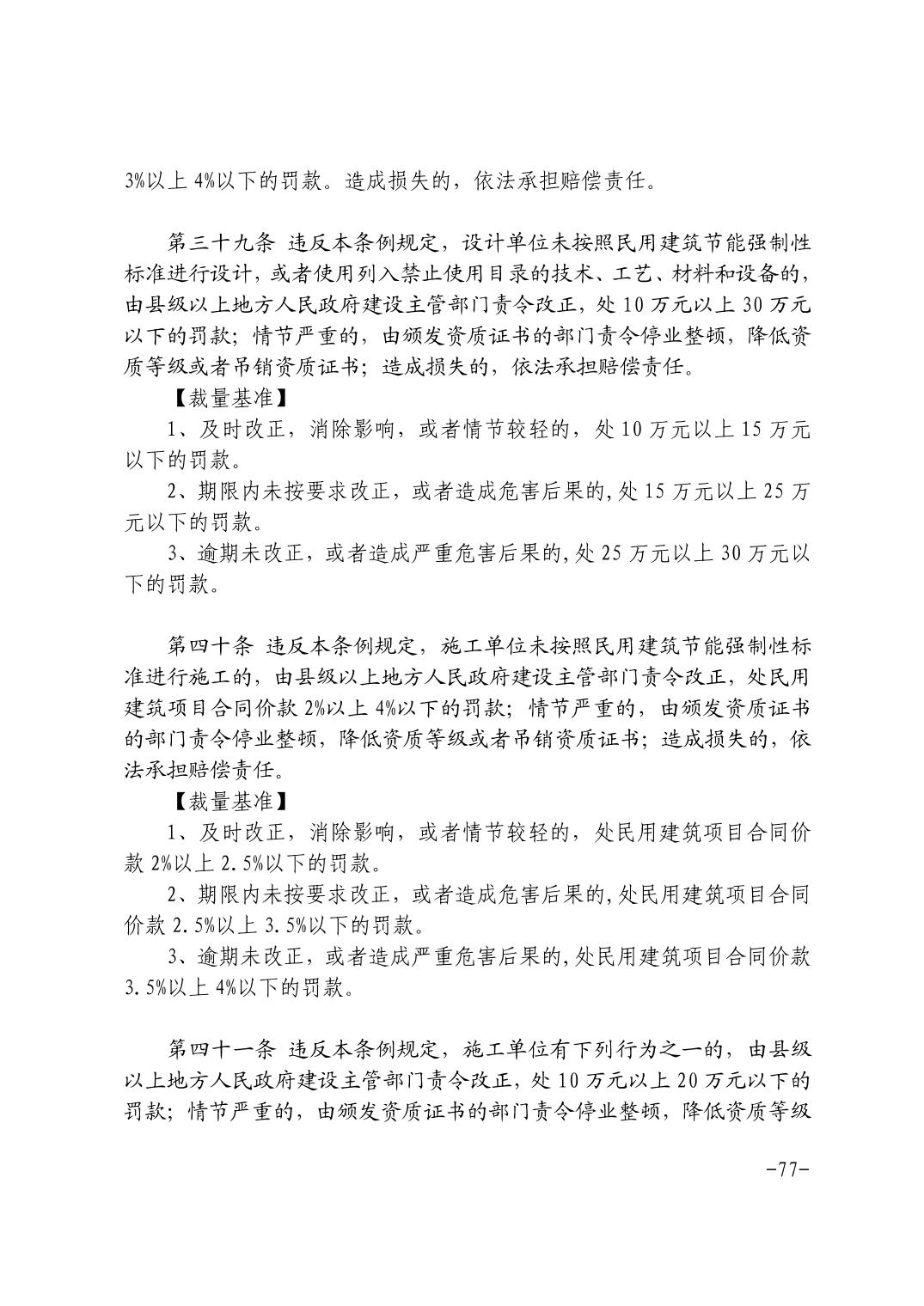
行政处罚